新冠肺炎疫情以来,beat365英国官方网站高度重视师生员工的身心状态,主动、及时做好心理防护工作。学生心理成长指导中心(油缘心理)以心理援助为底线,以心理教育为主线,以网络为手段,以“如石油之动力、惜相遇之机遇、助心理共成长”油缘心理理念为思路,积极构建12345+N平台,及时推进线上心理抗疫,取得了明显成效。
举办“一场竞答”,心理知识“云”科普。为帮助beat365师生恢复后疫情时期的心理重建,掌握心理自助及助人技能,特举办2020“油缘抗疫”心理健康科普知识竞答活动。活动分先行学习、在线答疑与限时竞答三个环节,将心理健康知识与疫情结合,自编题库,进行科普。全校6000余名师生参加活动。学生谢颖说:“这些问题好像就说的是我身上的事,题库学习让我觉得心理知识很有意思,也纠正了我以往的一些行为。”一位老师说:“我带着孩子参加活动,不为比赛拿奖,就是用这个方式陪伴孩子,一起成长!”

(“油缘抗疫”心理健康科普知识竞答活动通知)

(“油缘抗疫”心理健康科普知识竞答参与过程)
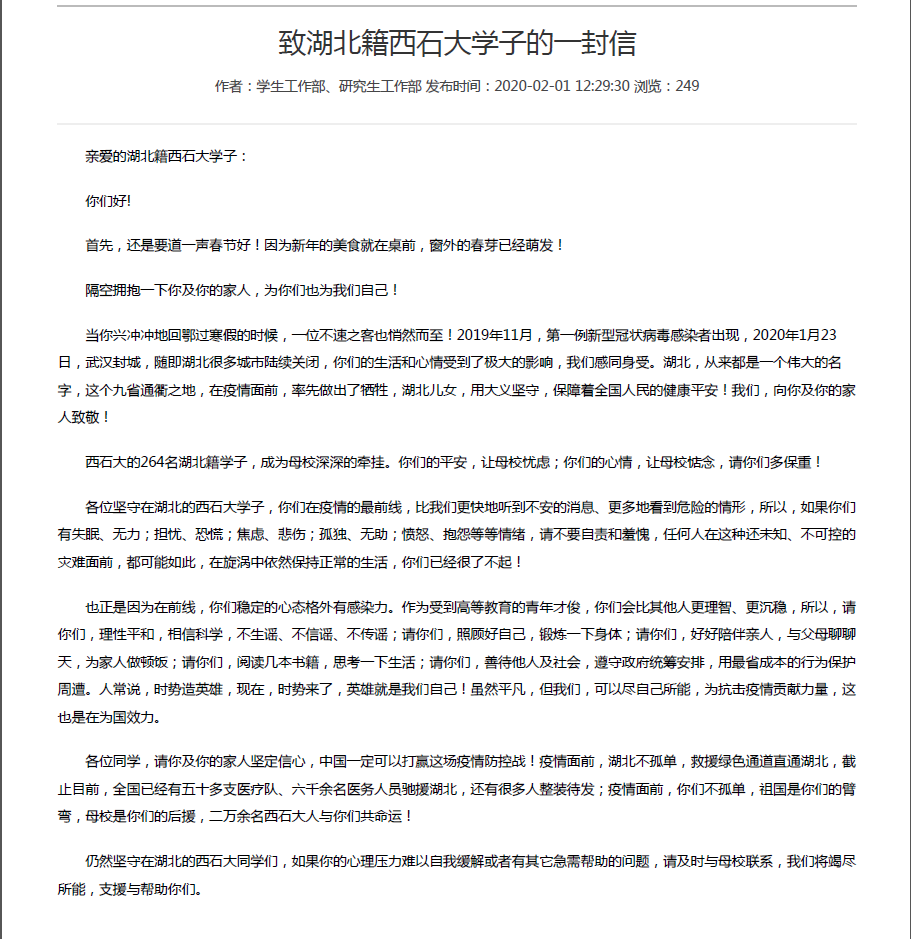
撰写“两封书信”,倾情守护凝心聚力。1月31日,学校发出《给湖北籍西石大学子的一封信》,向身处疫区中心的学生送去母校的牵挂与抚慰,与湖北籍学生及家人一起抗疫。2月6日,发布《给陕西高校班级心理委员的倡议书》,并通过陕西省委教育工作委员会转发全省各高校,鼓励广大学生骨干充分发挥朋辈优势,携手互助,建立战“疫”情境中的心理互助,在国家危机时洋溢青春的力量。

(致湖北籍西石大学子的一封信)

(给全省高校班级心理委员的倡议书)
畅通“三条路径”,开展疫情心理帮扶。为及时有效地进行疫情下的心理帮扶工作,1月25日,“油缘”心理迅速成立了包括4名专职、5名兼职心理咨询师、4名学生助理在内的心理援助团队,采取电话、邮箱、QQ平台三种途径开展心理援助,为全校学生、教职员工及家属筑起抗疫的心理防线。

(“油缘”战疫线上心理援助平台)
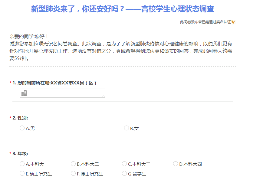
调研“四份问卷”,回应师生心理需求。为更有针对性地进行疫情下的心理教育,2月1--7日,油缘心理编制、发放四份中、英文调查问卷:《新型肺炎来了,你还好吗?--疫情期间心理状况调研》,了解高校师生、社会大众及国际学生当下的心理状况及心理帮扶需求。根据调研结果,以师生现实需要为问题点,设计“危机中成长—后新冠肺炎时期心理健康教育系列讲座”,帮助师生获得科学的心理调适方法,促进师生在突发公共卫生事件背景下的心理成长。

(新型肺炎来了,你还好吗?--疫情期间心理状况调研(高校版))

(新型肺炎来了,你还好吗?--疫情期间心理状况调研(英文版))

(危机中成长—后新冠肺炎时期心理健康教育系列活动)
开展“五个实践”,课堂教学助抗疫。响应教育部“停课不停学”的要求,2月19日开始,《心理健康教育》课程组的18名专兼职教师利用网络平台集体备课,将疫情之殇与应对融入教学内容。课程将专题教学与实践体验相融合,布置了云实践作业,学生通过网络制作心理微电影、心理手语舞、心理主题班会、心理微创作、心理微设计等五种实践作品,表达战疫感悟、成长反思,进一步引导学生挖掘自身潜能,发挥团队力量,提高心理抗疫力。
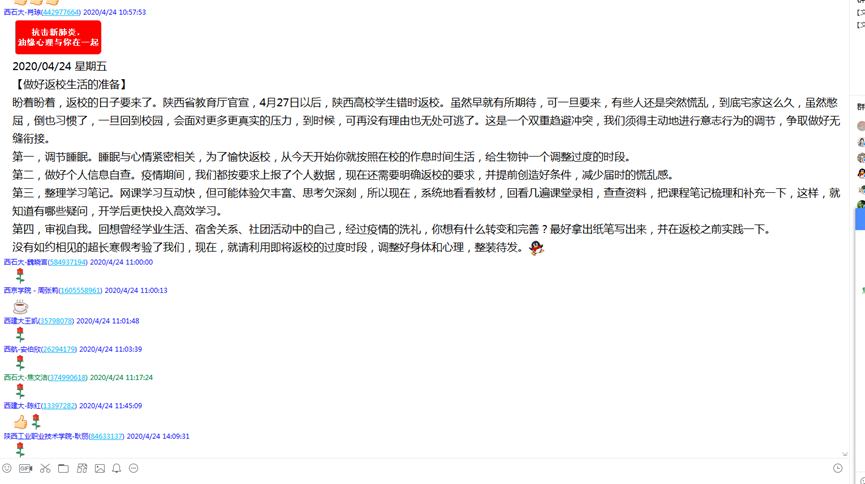
坚持“每日(N条)分享”,强心日常生活。每日云分享始于2018年4月25日,初始名为【九点分享】。2020年1月26日,因抗疫的需要,更改为【抗击新冠肺炎,油缘心理与你在一起】,由油缘心理团队原创或编著疫情心理调适微知识,每日九点通过网络向师生、社会民众发送,用专业的知识解读疫情心理,用理性的思维重建心理力量、用发展的视角培养健康心态。每日分享变心理说教为资源传递、变抽象理论为情境问题、变外界调节为心理自助、变被动教育为自我成长。截止目前,已伴随抗疫局势发布115条,阅读量约20000人/日,成为很多人每天清晨的“第一眼”,生活情绪的“稳定器”。

(【每日分享】抗击新冠肺炎,油缘心理与你在一起)

(每日分享师生反馈)

(每日分享师生反馈)