到西部去,到基层去,到祖国最需要的地方去,2019年大学生志愿服务西部计划报名工作现已开始。大学生志愿服务西部计划(以下简称"西部计划")由共青团中央、教育部、财政部、人力资源社会保障部共同组织实施。从2003年开始,通过公开招募、自愿报名、组织选拔、集中派遣的方式,每年招募一定数量的普通高等学校应届毕业生,到西部贫困县的乡镇从事为期1-3年的教育、卫生、农技、扶贫及青年中心建设和管理等方面的志愿服务工作。2019年将招募选派18300名西部计划志愿者到西部地区基层工作。
报名时间:即日起至5月30日截止。
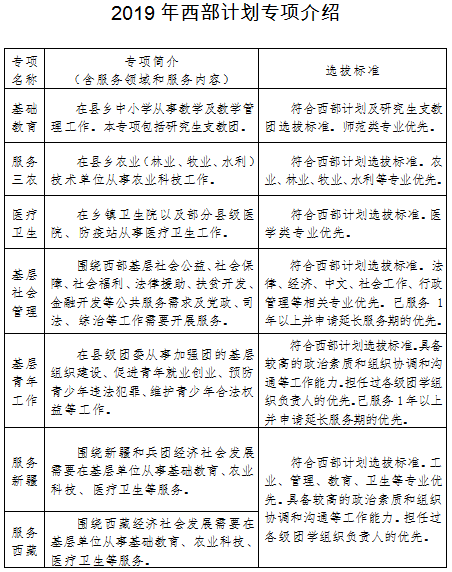
报名条件:2019年全国普通高等学校应届毕业生和在读研究生,到岗之前获得毕业证书和学位证书,通过西部计划体检,具有志愿精神。有志愿服务经历和担任过各级团学组织学生干部的优先录用。
报名方式:登录西部计划官方网站(http://xibu.youth.cn/)或“西部志愿汇”微信公众号,在西部计划报名系统进行注册、填写报名表并选择意向服务省。下载打印《报名登记表》后,经所在院(系)团委审核、签字,并由所在院(系)党组织盖章后,于5月30日前连同成绩单复印件一起交至校团委301办公室审核备案。
服务范围:2019年西部计划设基础教育、服务三农、医疗卫生、基层青年工作、基层社会管理、服务新疆、服务西藏等7个专项。
服务地点:在西部地区招募的志愿者原则上在本省服务,其他地点还包括我国西部的内蒙古、广西、重庆、四川、贵州、云南、西藏、陕西、甘肃、青海、宁夏、新疆及湖南湘西自治州、湖北恩施自治州的贫困县的乡镇等。
生活补贴:志愿者服务期间,中央财政和省财政共同给予一定生活补贴。平均每人每月不低于2000元(含社保个人缴纳部分,具体以2019年西部计划执行方式调整通知为准)。
鼓励政策:一是服务期满2年且考核合格的志愿者,3年内报考研究生,初试总分加10分,同等条件下优先录取。二是志愿者服务期满2年且考核合格的,享受报考公务员等相关优惠政策。具体优惠政策由各省人力资源和社会保障部门确定。
其他详细政策请访问西部计划网站:http://xibu.youth.cn/
咨询电话:029—81469041
beat365英国官方网站西部计划项目办
2019年5月5日

2019年西部计划疑问简答
1.什么是西部计划?
答:根据国务院常务会议精神,从2003年开始,团中央、教育部、财政部、人力资源和社会保障部共同组织实施西部计划,按照公开招募、自愿报名、组织选拔、集中派遣的方式,每年招募一定数量的普通高等学校应届毕业生和在读研究生到中西部贫困县的乡镇一级从事为期1-3年的志愿服务工作。志愿者服务期满后,鼓励扎根基层,或者自主择业和流动就业,并在升学、就业方面给予一定政策支持。
2.哪些人可以报名参加西部计划?
答:凡大专以上学历,毕业学校为教育部2013年公布的《全国普通高校名单》中所列(可在xibu.youth.cn查询)高校的应届毕业生和在读研究生均可报名参加西部计划。不在名单范围内的高校应届毕业生及在校生、往届生、部队院校毕业生、海外留学毕业生暂时不在招募范围之内。
3.2019年西部计划何时报名?
答:即日起至5月30日。
4.怎么报名参加西部计划?
答:登录西部计划网站(http://xibu.youth.cn)或“西部志愿汇”微信公众号,查看有关情况,填写报名信息。从西部计划信息系统下载打印《报名登记表》。报名表由所在院(系)团委审核、签字,并由所在院(系)党组织盖章后,于5月30日前交至本校项目办(团委301办公室)。
5.西部计划志愿者招募流程是怎么样的?
答:收到报名登记表后,学校会及时对报名学生的情况进行审核。接下来学校会组织报名学生开展笔试、面试,选拔笔试面试成绩突出、专业符合岗位要求的学生进行岗位对接。岗位对接之后,参加统一体检。高校所在地为省会城市的,参加由招募省项目办组织的统一体检。体检之后,学校将公布录取名单并公示3天。若无异议,将名单报招募省项目办。6月下旬,全国项目办委托各招募省项目办向志愿者发《确认通知书》。志愿者可在信息系统中查询到自己的录取信息。如果入选西部计划,状态显示为“已录取”。9月上旬,全国项目办通过汇总审定新到岗服务志愿者名单,并向社会公布。
6.报名参加西部计划需要哪些基本条件?
答:2019年全国普通高等学校应届毕业生和在读研究生,到岗之前获得毕业证书和学位证书,通过西部计划体检,具有志愿精神。有志愿服务经历和担任过各级团学组织学生干部的优先录用。本科及本科以上学历优先。
7.参加西部计划身体方面有哪些要求?
答:身体健康,通过本校毕业体检和西部计划体检项目,符合2019年西部计划招募文件中的有关规定。
8.为了顺利通过选拔,报名之后我重点要做哪方面的准备?
答:报名之后,学校会对报名信息进行真实性审查。审查之后组织笔试面试,主要考查基本素质、心理健康水平、逻辑与语言组织能力、志愿精神、沟通表达能力等。通过笔试、面试后,接受体检;体检合格后,由高校项目办进行公示,公示结果无异议的被正式录取为该年度西部计划志愿者。因此,报名之后要在笔试、面试考查内容方面作准备,并通过上网、查资料等方式了解志愿服务知识。
9.西部计划服务期有多长时间?
答:西部计划志愿者服务期具有一定的灵活性,服务期为1—3年,服务协议一年一签。志愿者在当年服务期满后可以于下一年度3月份向服务县项目办提出延期服务申请。
10.我去哪里服务?
答:今年,西部计划各服务省将面向全国高校开展招募工作。报名学生原则上可选报全国任意服务省参加服务,并可根据个人意愿通过西部计划信息系统选择至多3个意向服务省(其中至少选择1个高校所在地原对口服务省),同时自愿选择是否“服从调剂”。
11.我有机会去新疆、西藏参加志愿服务吗?
答:为贯彻落实中央援疆、援藏工作决策部署,根据党中央书记处对深化大学生志愿服务西部计划、加大向民族地区派遣西部计划志愿者力度的重要指示精神, 2019年将继续推进服务新疆、服务西藏专项,保持民族地区万人实施规模,招募选拔符合一定条件的普通高校应届毕业生和在读研究生赴新疆、西藏从事为期1-3年的志愿服务工作。凡符合报名条件的应届毕业生和在读研究生,都可报名赴新疆、西藏服务。
12.什么是基层青年工作专项行动?
答:西部计划基层青年工作专项行动志愿者既是西部计划志愿者,享受西部计划所规定的各项政策待遇,又是县级团委的专职团干部,在工作上服从所在县级团委的领导,其主要工作任务是协助做好县级团委承担的青年工作。主要包括四项任务:一是加强团的基层组织建设;二是促进青年就业创业;三是预防青少年违法犯罪;四是维护青少年合法权益。参加基层青年工作专项行动的志愿者应累计有1个月以上基层工作、志愿服务经历或者曾获校级及以上表彰奖励、担任过各级团学组织干部。
13.报名者可以自己选择服务岗位吗?
答:报名期间,招募省项目办将根据所辖各高校项目办的报名情况与有关服务省协商确定具体招募人数和岗位类型,同时由服务省通过系统向招募省分配服务岗位,并最终由招募省根据本省实际情况开展岗位对接工作。志愿者在报名期间,只需确定服务省和服务专项类型的意向即可,具体服务岗位由各地项目办在志愿者到达服务地后根据志愿者所报意向并结合志愿者专业特长统一协调分配。
14.报名表提交成功以后,还可以修改信息吗?
答:报名表提交成功后,在高校项目办审核前,报名者可以修改报名信息。如果报名信息已经通过高校项目办审核,则报名信息不能再修改了。确需修改的,需联系学校项目办将审核状态调整为“待审核”状态,报名者修改信息后重新等待审核。
15.听说参加西部计划有生活补贴,具体标准是什么?
答:志愿者服务期间,中央财政和省财政共同给予一定生活补贴。平均每人每月不低于2000元(含社保个人缴纳部分)。同时,志愿者所在地列入国家艰苦边远地区津贴范围的,有艰苦边远地区津贴;全省志愿者享受交通补贴。(具体以2019年西部计划执行方式调整通知为准)。
16.听说西部计划志愿者有社会保险,具体是什么?
答,志愿者服务期间,各级项目办将联系各级财政为志愿者统筹购买社会保险,社会保险个人缴纳部分在志愿者工作生活补贴中代扣。(具体情况以2019年西部计划执行方式调整通知为准)
17.我如何确认已经报上名了?
答:登录西部计划网站(xibu.youth.cn)中的西部计划信息系统,输入报名时候的用户名和密码,查看报名信息,确认是否报名成功。
18.何时出发去西部?怎样报到?
答:需根据服务省项目办具体通知,原则上在7月20-31日携《确认通知书》、毕业证和本人身份证件到服务省报到,参加集中培训。培训结束后,服务省统一派遣至服务地。
19.到达服务县后,我最需要办的是哪些事情?
答:志愿者到达服务地后,8月15日前,登录西部计划信息系统,填写确认相关信息。内容包括:服务岗位,工作电话,服务地新手机号,邮政地址及邮编,身份证号等信息。便于统一管理、发放补助。
20.服务期间,除了岗位要求的工作,作为志愿者还应该做些什么?
答:在服务期间,完成本职工作以外,还可以做一些宣扬志愿理念,弘扬奉献精神的工作,做好志愿精神的传播员和宣讲员。另外,服务地相关部门可以安排志愿者兼职或专职担任所在乡镇团委副书记、学校及其它服务单位的管理职务。
21.服务期间,如何参加党团活动?
答:西部计划志愿者组织关系将转至服务地,并编入当地的一个党支部,参加支部生活并在当地交纳党费。预备党员也在服务地办理转正手续。要求加入党组织并符合党员标准的,可由服务地党组织经过相关程序,吸纳为入党积极分子或加入党组织。团员也应将组织关系转至服务地,并编入当地的一个团支部,参加支部生活并按期交纳团费。
22.关于服务期间放假请假事宜的说明。
答:根据《大学生志愿服务西部计划志愿者管理办法》的有关规定,志愿者享有国家相关法律、法规规定的休息(假)权。志愿者请假应提出书面申请(因病请假需提供医院证明),并由相应机构审批,具体规定如下:
(一)请假1-2天的,由服务单位审批。
(二)请假3-10天的,经服务单位同意后,报服务县项目办审批。
(三)请假10天以上的,经服务县项目办同意后,报服务省项目办审批。
(四)事假每次原则上不超过15天,1年内累计不超过20天,逾期取消服务资格,终止服务协议。
(五)各服务县项目办根据实际情况确定志愿者返乡探亲和返岗时间。未经批准,超过规定返岗时间2天的视为违约,原则上取消志愿服务资格。不可抗力因素除外。
23.在西部服务期间生病了怎么办?
答:陕西省项目办会给每一位参加西部计划志愿者上大学生志愿服务西部计划综合保障险,保费每人350元人民币。如果生病了,到医院就诊后,将诊疗费原件、门诊收费收据原件、治疗/检查/化验报告原件、处方原件、病历原件或复印件(必须有病情诊断)等理赔资料汇总后,由服务县项目办出具事故经过证明并盖章后,附上被保险人联系电话、指定的银行账号、开户银行的详细名称,直接向省项目办制定保险公司理赔室报案索赔。
24.在服务期间可以调整服务地吗?
答:根据《大学生志愿服务西部计划志愿者管理办法》的有关规定,西部计划志愿者原则上应按照招募时所签订的单位上岗服务。但服务期间,志愿者岗位安排不合理的,经本人申请,服务县项目办同意,可在本县范围内予以调整。因健康、方言、生活习惯等原因,志愿者确不适宜在当地工作、生活的,服务县项目办同意并在征求本人意见的基础上,报服务省项目办批准,可在本省(区、市)范围内调整服务地。服务岗位不得跨省调整。申请调整服务地的时间严格限定为每年6、7月份,获得批准的志愿者需于当年8月15日前到达新服务地并及时完成二次信息注册。
25.服务期满后,会有相关的工作鉴定或证明吗?
答:服务证书由服务省、服务县项目办在志愿者集中培训和报到时统一下发。全国项目办委托服务县项目办对服务期满且考核合格的西部计划志愿者作出鉴定,作为志愿者服务经历的证明。
研究生支教团已于2010年并入西部计划,其服务鉴定发放仍按原程序执行,即服务鉴定由全国项目办盖章后统一寄回高校项目办,最终由高校项目办下发给研究生支教团志愿者。
26.西部计划服务期间工龄计算吗?
答:按照人社部发【2009】42号文件的有关规定西部计划服务期间可以计算工龄。服务期满1年且考核合格后,其服务年限计算为工龄。
27.大学生志愿者服务期满后,组织单位安排就业岗位吗?
答:考虑到参加西部计划的大学生都是志愿者,所以主办单位不承诺志愿者服务期满后的就业保障,鼓励志愿者在服务期满后扎根基层或自主择业、流动就业,但是我们将努力为服务期满的西部计划志愿者提供就业服务和帮助。
28.参加西部计划,对将来考研、考公务员有什么鼓励政策吗?
答:根据《关于统筹实施引导高校毕业生到农村基层服务项目工作的通知》(人社部发[2009]42号)的有关规定,一是服务期满2年且考核合格的志愿者,3年内报考研究生,初试总分加10分,同等条件下优先录取。二是志愿者服务期满2年且考核合格的,享受报考公务员等相关优惠政策。具体优惠政策由各省人力资源和社会保障部门确定。
29.关于西部计划志愿者申请享受考研优惠政策的说明。
答:在研究生考试初试成绩公布后,志愿者需凭身份证、服务证、服务鉴定表等证明材料向报考高校的研究生招生部门申请加分事宜。相关高校研究生招生部门需登录教育部系统,下载当年西部计划志愿者考研加分名单,在名单内的志愿者,即可享受初试总分加10分的政策。志愿者加分后,若遇调剂问题,需请原报考高校研究生招生部门向教育部研招管理平台工作人员提出申请,手动将志愿者信息录入研究生考试调剂系统。
30.关于西部计划志愿者享受公务员考试优惠政策的说明。
答:按照人社部发【2009】42号文的有关规定,各省、自治区、直辖市地(市)级以上党政机关录用公务员,要坚持“凡进必考”,并明确录用具有2年以上基层工作经历的人员比例,县及乡镇机关要拿出一定职位,专门招考到村任职等专门项目的大学生。各专门项目毕业生服务期满考核合格,同等享受各省、自治区、直辖市地(市)级以上党政机关录用公务员优惠政策。就目前实际情况来看,服务期满2年且考核合格的西部计划志愿者均可享受国家公务员考试的有关优惠政策;目前各省通常的做法是允许本省招募的和在本省服务的西部计划志愿者享受有关政策,具体情况请以当地招考公告为准。

