国家卓越工程师学院建设:总结比较与创新建议
王进富 崔译方
我国制造业规模稳居世界第一,但2020年我国制造业科学家和工程师的比例仅为3.55%,远低于德国23.2%、欧盟14.2%的水平,工程师规模与制造业地位极不匹配。若2035年我国工程师占劳动力比重达到发达国家目前平均水平,工程师的需求规模将达到4500万人左右。同时,为加快推动我国由制造大国向制造强国迈进,更需要培养与现代化产业体系相适配,与我国制造业迈向全球价值链中高端相契合的卓越工程师队伍。2023年5月29日,习近平总书记在中共中央政治局第五次集体学习时指出:“培养什么人、怎样培养人、为谁培养人是教育的根本问题,也是建设教育强国的核心课题。”“关于培养什么人”,2022年10月党的二十大报告突出强调:“加快建设国家战略人才力量,努力培养造就更多大师、战略科学家、一流科技领军人才和创新团队、青年科技人才、卓越工程师、大国工匠、高技能人才。”在此前2021年9月的中央人才工作会议上,习近平总书记深刻地指出:“要培养大批卓越工程师,努力建设一支爱党报国、敬业奉献、具有突出技术创新能力、善于解决复杂工程问题的工程师队伍。”至此,“卓越工程师”作为高校人才培养的“老概念”被赋予了“新内涵”,置于国家战略人才力量的重要地位。而“怎样培养人”就成为高等教育急需破题的新任务,这就要求创新工程教育理念,以国家战略需求为导向推进工程人才培养改革,打破学校培养、企业用人的单向思维,通过发挥举国体制优势,以有组织的方式整合产教融合各方力量,全面提高卓越工程人才自主培养质量,着力造就一批高水平的卓越工程人才。
为此,在教育部、国务院国有资产监督管理委员会(以下简称“国资委”)等多部委的大力推动下,以创新卓越工程师培养模式为重任的国家卓越工程师学院已批准成立两批共32家,积极探索校企协同建设“四共”(共同招生、共同培养、共同选题、共同享有)、“四通”(师资互通、培养互通、平台融通,政策畅通)的培养模式。鉴于国家卓越工程师学院是个新生事物,有必要通过总结、对比,提出系统的对策,为国家卓越工程师学院的建设提供参考和借鉴,并为推进建设具有中国特色、世界水平的工程师培养体系提供进一步参考。
一、我国工程人才培养现状
作为制造业大国,我国一直高度重视工程教育。新中国成立以来特别是改革开放以来,我国积极探索开展工程教育改革和工程人才培养,“卓越工程师培养计划”“专业学位”两个层次不断强化,培养了上千万的工程科技人才,有力地支撑了我国工业体系的形成与发展。我国工程教育取得了令人瞩目的成绩,形成了门类多样、专业齐全、区域匹配的工程教育体系以及世界最大规模的工程教育供给体系。
1.卓越工程师培养计划
为适应新型工业化对工程人才的需要,我国自2009年开始实施了“卓越工程师教育培养计划”,可以分为两个阶段。1.0阶段的目标是培养造就一大批创新能力强、适应经济社会发展需要的高质量各类型工程技术人才。2010年6月,教育部召开“卓越工程师教育培养计划”启动会,与相关部门及行业协(学)会联合开展“卓越工程师教育培养计划”,先后分为三批,第一、二批分别有61所、133所高校,第三批有433个本科专业、126个研究生层次学科领域加入该计划,旨在培养现场工程师、设计开发工程师和研究型工程师等多种类型的工程师后备人才。2017年,我国启动新工科建设,作为“卓越工程师教育培养计划”的升级版,称为2.0阶段,目标则是促进高等工程教育改革创新,形成中国特色、世界一流的工程教育体系。先后形成了“复旦共识”“天大行动”和“北京指南”,努力探索形成中国模式和中国经验,引领我国工程教育进入科学基础与工程实践相结合的探索阶段。这一阶段,卓越计划主要在本科层次实施,从专门的招生计划到独立的培养方案,高校从加强校内工程实践条件建设,培养方案中强化工程实践能力培养及实践课程学分等方式,加强了学生的工程实践能力。
2.专业学位人才培养
为满足各行各业整体转型升级对高层次应用型人才需求的快速增长,我国开始大力加强专业学位研究生教育。2020年9月,国务院学位委员会、教育部印发《专业学位研究生教育发展方案(2020—2025)》,其中明确提到,到2025年,以国家重大战略、关键领域和社会重大需求为重点,增设一批硕士、博士专业学位类别,将硕士专业学位研究生招生规模扩大到硕士研究生招生总规模的三分之二左右。目前,硕士专业学位招生比例已经超过60%,此外,正大力推进专业学位博士研究生的培养,招生比例达到14.4%,进一步提高了工程师培养的能力。在规模扩大的同时,教育部等多部委也在全力推进工程硕、博士生培养改革,为卓越工程师的培养奠定了基础。
3.工程人才培养存在的问题
(1)工程实践培养难实现。大学的科研平台多开展实验、验证、仿真、模拟和测试,难以适应“真环境下开展真实践”的工程实践培养要求,校内的工程技术中心也缺乏与国家重点实验室、科创中心和校企共建研发中心等高能级科研平台的合作,工程专业学位博士生和硕士生培养仍然是学术化培养为主,导致工程实践及技术创新能力不足的问题显而易见,专业学位研究生和科学学位研究生同质化培养问题严重,部分高校工科理科化的培养倾向明显,工科毕业生缺乏解决复杂工程问题的实践能力,难以满足企业对高层次应用型工程人才的需求。
(2)校企合作机制不适应。高校和企业在如何实现资源共享,实现全链条、有组织地培养卓越工程人才上存在合作机制不适应。大部分高校理事单位或理事人员涉及的企业相对偏少,对于专项人才培养企业参与积极性不高,参与度不够;校企协同育人机制还不完备,校企之间缺少高效畅达的协调沟通机制,科研项目与企业实践尚未建立紧密联系。
(3)导师指导能力不适应。高校导师大多数缺乏工程背景,缺乏在企业实践的经验,较少承担或参与校企合作的共研项目、企业的“揭榜挂帅”项目等,对培养专业学位工程类研究生的认识不足;而企业导师对于联合培养研究生准备尚不充分,部分企业导师对工程硕、博士生培养中的环节还不够了解,缺少指导经验,对如何引导学生从理论基础转向工程实践还没有掌握行之有效的方法。
(4)评价标准不适应。我国研究生教育长期以论文作为主要成果来评价培养质量,对工程教育、工程实践的评估内容覆盖较少,在一定程度上影响了高校对工程教育的重视程度,进而影响了资源投入和配置。而卓越工程人才的评价标准主要是能否解决实际问题,取得实际成效,不仅仅是发表学术文章和提交学位论文,所以在培养卓越工程人才上存在评价标准不适应问题。
因此,立足新时代国家急需的具有突出技术创新能力和善于解决复杂工程问题的人才培养仍然任务艰巨,需进一步开创高水平产教融合人才培养新局面,打造卓越的专业学位研究生教育新体系。因此,建设好国家卓越工程师学院,改革卓越工程师培养模式成为新时代研究生教育面临的重大使命,全方位深层次大力度推进卓越工程师教育改革迫在眉睫。
二、国家卓越工程师学院提出及现状
1.国家卓越工程师学院的提出
为贯彻落实习近平总书记在2021年9月27日中央人才工作会议上关于加强卓越工程师培养的重要指示,2022年3月24日,教育部举行卓越工程师产教联合培养行动座谈会,对新时期卓越工程师教育工作进行了研究部署,提出要把培养卓越工程师作为高等教育高质量发展的重中之重,全方位、深层次、大力度推进卓越工程师教育改革。同时,提出四项任务:一要围绕人才培养方案的核心问题,加快推进卓越工程师培养模式的改革;二要围绕导师选拔的本质问题,充分发挥产教联盟作用,选优配强高水平师资队伍;三要解决产教分离的关键问题,切实推进人才培养与工程实践和科技创新相结合;四要建立长效协同机制,组织实施好工程硕、博士生培养改革专项试点方案,切实保障出方案、出经验、出样板。
2022年9月27日,教育部、国资委联合举行卓越工程师培养工作推进会,以组织创新的方式,授牌启动首批18个国家卓越工程师学院的建设,建设单位联合发布《卓越工程师培养北京宣言》;2023年4月,教育部在上海召开卓越工程师培养现场交流推进会;2023年9月4日,教育部发文成立第二批14家国家卓越工程师学院;2023年9月27日,教育部召开卓越工程师产教融合培养工作推进会,成立了中国卓越工程师培养联合体,发布了卓越工程师培养核心课程、能力标准、工作指南,同时,就深化工程硕、博士生人才培养改革,构建卓越工程师培养体系等问题进行了深入探讨。
根据要求,面向高新科技、面向未来培养优秀人才的平台,国家卓越工程师学院旨在促进产教深度融合,培养具有扎实宽广的基础理论、系统深入的专业知识,具有解决复杂工程技术问题和进行技术创新的能力,具有工程伦理素养、广阔国际视野的高层次工程人才。
2.国家卓越工程师学院现状
截至目前,教育部已批准成立两批共32家国家卓越工程师学院,第一批包括清华大学、浙江大学、北京航空航天大学、北京理工大学、哈尔滨工业大学、上海交通大学、东南大学、华中科技大学、重庆大学、西北工业大学等10家“双一流”建设高校(见表1),以及中国航天科工集团有限公司、中国航空工业集团有限公司、中国船舶集团有限公司、中国兵器工业集团有限公司、中国电子科技集团有限公司、中国石油天然气集团有限公司、中国宝武钢铁集团有限公司、中国信息通信科技集团有限公司等8家央企共18家国家卓越工程师已挂牌成立,并完成了两批招生,首批学生进入企业开始实践环节培养。第二批14家国家卓越工程师学院也已经开始陆续挂牌成立。

3.国家卓越工程师学院特点
(1)政府主推。国家卓越工程师学院是以服务国家战略导向为使命,教育部、国资委、中共中央组织部、工信部高度重视,联合推进。设立国家卓越工程师学院,从组织体系到关键领域,从导师队伍到核心课程,都是政府积极主导,发挥举国体制优势,体现了有为政府的强大力量。从年度推进会到工作研讨会,再到半年度交流会,都是部委主要领导亲力亲为,在教育、产业、企业、组织等多个维度协同推进,层次之高、力度之大、节奏之紧,在教育领域前所未有,充分反映出政府主动作为、强力推进的积极状态。
(2)一流主体。培养国家战略人才,需要一流力量。从两批建设单位和合作单位的名单看,均是一流高校、一流企业。首批10所国家卓越工程师学院建设高校均是“双一流”建设高校,在我国工程教育领域具有突出的优势和良好的声誉,不仅其体系涵盖了本硕博等各个阶段,而且工程学科齐全、重点突出、各具特色,在培养博士层次的工程人才方面积累了大量的经验,体现了我国工程教育的最高水准。首批8家国家卓越工程师学院建设企业不仅基本上是世界500强企业,而且均是承担着制造强国建设重任的央企,涵盖了国内产业发展的各个关键环节,在与高校合作培养高素质人才方面有着得天独厚的优势。
(3)关键急需。国家卓越工程师学院是针对国家战略急需高端工程人才提出的一种新型人才培养组织架构,学院面向关键核心技术领域而不是传统的学科专业培养硕博层次卓越工程师,从首批学院涉及的培养学科专业领域看,聚焦集成电路、网络安全、人工智能、智慧能源等未来技术和产业领域。这些领域既主动对接国家战略布局,又为国家重大战略需求服务,还能引领产业发展,同时也能够满足国家未来在关键核心领域对卓越工程师的需求。
(4)新设机构。从管理体制来看,各校建设国家卓越工程师学院全部采用理事会制度,校企主要领导担任理事长。从组织机构设置分析,如何设计行政机构尚不明确,多个学校如北京航空航天大学、哈尔滨工业大学、浙江大学、重庆大学都建设了独立的卓越工程师学院,作为学校二级学院进行管理。另外如上海交通大学卓越工程师学院以培养专业学位研究生为主,将其挂靠研究生院合署办公,目的在于强化学校层面的统筹功能。
4.国家卓越工程师学院建设存在的问题
目前,在国家卓越工程师学院建设的过程中,依然存在着一系列问题。如学校与企业间是否具有较高的专业契合度、学校导师和企业导师是否能够进行有效的联合指导,如何评价学生的研究水平是否达到工程硕、博士的要求,卓越工程师学院的学校导师和企业导师动态聘任管理等问题。
(1)目标定位还不清晰。国家卓越工程师学院是为服务国家战略、突破卡脖子技术而设立的,目的在于利用高校特色优势学科和央企产业优势开展联合培养。而从首批公布的培养领域看,部分高校将卓越工程师学院的人才培养工作理解为专业学位研究生的培养,将学校的学科专业都纳入其中进行招生培养,对卓越工程师培养的国家战略需求认识尚不清晰。
(2)组织机构还不明确。作为新设立的管理平台,国家卓越工程师学院需要在学院原有学科专业基础上,优化管理方式,强化培养重点。是在高校内部新设独立管理科机构,还是在原有学院中完善管理职能?是建立类似于MBA专业学位的管理中心,还是作为学校的行政管理职能以便于和企业开展对接?从对各校调研情况看,尚在探索之中。
(3)培养模式还不完善。尽管国家卓越工程师学院重在促进产教融合,但在校企合作的过程中,课程教学、实践培养、科研训练等多个环节如何规范,特别是高校主体和企业主体的培养职责、校内工程技术中心的建设、工程实践的划阶段衔接等关键工作仍不清晰。
(4)导师队伍还不完整。卓越工程师培养的关键在“工程”,需要在真实工程实践中,由具有工程实践能力的实践导师培养,但从现状来看,具有指导能力的央企高管多受职务兼职规定的限制而不能参与指导研究生,或是因相关规定而不得取酬,使得实践导师队伍的规模和积极性受到直接影响。
三、国内外卓越工程师培养机构比较
如何培养满足国家产业发展需要同时适应企业技术需求的新型工程人才,服务国家制造业快速发展,是各国工程教育共同探索的主题。
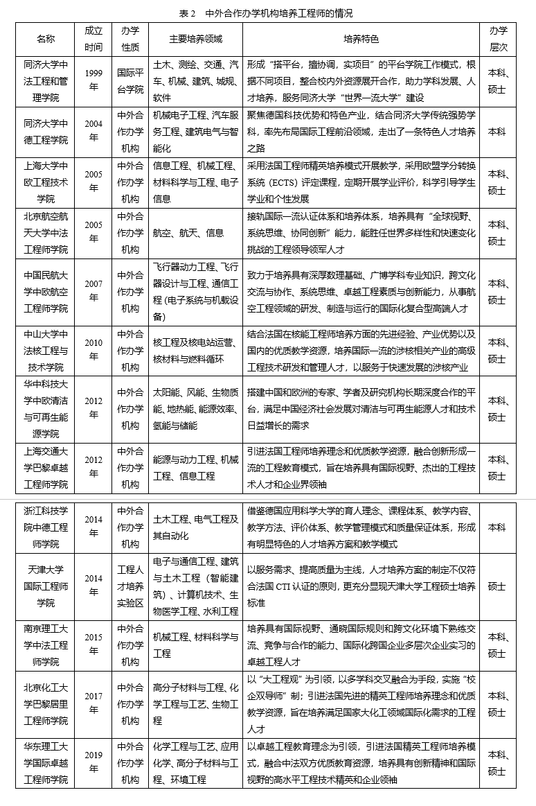
1.国内中外合作办学机构培养工程师的情况
为积极主动应对世界新一轮科技革命和产业变革,加快培养新兴领域的工程科技人才,我国多所高校正在积极展开工程教育的国际合作,主动吸收国外工程人才培养经验,并将其应用到本土的实践中,充分发挥国际和国内两个市场、两种资源的优势,培养更多的优秀工程人才(见表2)。

(1)创新人才培养模式。中外合作培养工程师,主要是按照我国中外合作办学独立机构的要求进行的,引进欧洲工程师教育模式,采用2.5年基础预科阶段+4年工程师阶段贯通培养的学制,采用“国际化轮转制”“三段式实习”“企业合作伙伴制”,以本科毕业设计为纽带,贯通本科大三阶段的认知实习和研究生阶段的工程师实习、硕士学位论文写作,创新人才培养模式。
(2)师资队伍多元化。总的来说,中外合作办学规模相对较小,但其优势在于能够实现全面预测、快速调整和与时俱进。师资队伍主要由本校教师、外援教师和外籍教师组成,他们的学科背景多样化且来源广泛,这是中外合作开展工程师教育的优势所在。
(3)应用型工程教育为主。从中外合作工程教育的层次看,主要任务是为区域和社会发展提供智力支持、技术创新和人才保障,精准定位区域和社会发展的需求来培养人才,通过自身的创新发展为其造血、供能。
(4)引进工程师认证体系。部分中外合作办学工程教育引进了法国教育部工程师职衔委员会(CTI)和欧洲工程师教育体系(EUR-ACE),具有颁发法国通用工程师文凭的资质。在4年的工程师培养阶段,通过与合作高校设立双学位项目的方式,选派学生组团赴国外交流。
2.国外卓越工程师培养项目的特点
发达国家如美、英、法、德、日、韩等国高度注重工程教育和工程师培养。他们以职业导向或较强应用性领域为重点,强调基础科学的基石作用,并致力于解决前沿工程问题。这些国家设立了多种类型的专业学位,并采用相对独立的教育模式,以满足不同专业的需求。此外,他们非常注重产教融合培养人才,使职业性与学术性高度统一。
(1)组织机制。德国改“校企合作”为“学习场所合作”,打破了校企之间的壁垒,展示了理论与实践、行动与工作过程融合为一体的特征;合作领域已经涵盖了多样化的场所,包括企业、学校、培训工坊、工作站、学习绿洲、教室等;教学内容不仅包括理论知识,还涵盖了企业实践,以培养学生的能力,激发他们的责任感和学习兴趣。法国工程师培养高校设有与专业相应的实验车间和工作室,在工程师学习阶段开设大量的实践实验课程,致力于培养能适应社会和企业需求的学生。
(2)培养模式。德国在制定培养方案时,用“输出导向”代替了“输入导向”,把教育的重点从教师传授给学生的东西转移到学生通过学习能获得的能力上去。通过对行业和企业的广泛调查,了解社会、行业、企业对人才的需要,对专业岗位所需的知识、能力、素质等方面的要求。在此基础上,提出了适合国情的人才培养计划与教学内容,并根据行业、企业的变化,适时地进行动态调整。
(3)课程设置。在法国,工程师教育阶段的课程安排非常紧凑,每周课堂学习的时间大约需要花费40个小时。在专业课教学阶段,根据相关领域的技术动向和企业发展的最新动态变化,教师会灵活修改教学内容,以保证学生能够最大限度地紧跟前沿、学以致用。此外,很多实践课程承接了来自企业的工程技术项目。亲身接触最新的实践领域知识,有助于培养学生解决实际问题的能力,为他们今后在相关领域的工作积累实战经验。
(4)导师队伍。德国育人主体上,将原有的以学校为主体、企业为客体的模式转变为多主体参与,包括学校、企业、行业和社会等;在论文指导上,由学校导师和企业导师共同指导学生。法国工程师教育拥有优秀的教师团队,在预科教育阶段,对教师基础知识的要求非常高,他们需要具备跨学科教学的能力;而在专业课教学阶段,很多教师都是国际顶级专家,是专业领域的权威人士。此外,许多学校还会聘请经验丰富的工程师来给学生上课,通过生动的实践案例深化学生对学科知识的理解,提前适应企业环境。总的来说,教学人员可以是行业协会成员、企业教师,也可以是学校教师和实践合作伙伴。
四、建设国家卓越工程师学院的建议
教育部怀进鹏部长在2023年9月召开的卓越工程师培养推进会上强调,要高度重视、抓住关键,从招生标准、师资队伍、核心课程、评价制度、协同机制等方面不断完善培养体系,做好国家卓越工程师学院建设和工程师培养工作。教育部学位管理与研究生教育司原司长洪大用在卓越工程师培养研讨会上就卓越工程师培养工作强调要进行三个转变:重构培养体系、重塑培养能力、重建评价标准,并对首批国家卓越工程师学院建设单位提出三方面要求:一是提高认识,担当起建设国家卓越工程师学院的重任;二是加强交流,提高对卓越工程师学院建设的认识;三是敢于先行,要有勇于创新的精神,深化培养模式改革。国家卓越工程师学院作为国家授权的战略人才建设组织,在建设过程中需要全方位创新,以通过国家力量引导,实现高层次人才培养的转型。
1.理念创新
国家卓越工程师学院要以全新理念进行人才培养、组织模式和资源配置创新。①要将工程问题、工程意识和工程文化贯穿于人才培养全过程,培养学生以实践能力和创新能力为基础解决复杂工程问题的能力,贯彻全周期工程教育理念。②要建立以学生中心、产出导向、持续改进的先进理念,更加注重培养学生的家国情怀和全球意识,从学科导向转向产业布局和未来需求导向,从服务满足产业发展转向服务满足产业发展需求与支撑引领产业发展并重,从专业分割转向跨界融合。具体而言,从学科专业设置和建设,人才培养目标和标准制定,课程和教学内容改革,教学组织和实施,到人才培养成效评价等都要围绕产业发展的具体需求、产业面临的实际问题而展开。③要贯彻多方协同共赢理念,吸引企业、政府部门、行业组织和科研院所等多个主体参与,要实现参与主体动力契合,将不同主体的参与动力转化成为国家卓越工程师学院建设的动力。
2.组织创新
国家卓越工程师学院建设,重在组织创新。作为多方参与、共同建设的新型组织,首先要采用理事会制度,校企主要领导担任理事长。从组织机构设置来看,如何设计行政机构尚不明确,多个学校如北京航空航天大学、哈尔滨工业大学、浙江大学、重庆大学都建设了独立的卓越工程师学院,作为学校二级学院进行管理。另外如上海交通大学以专业学位研究生培养为主,将卓越工程师学院挂靠在研究生院合署办公,目的在于强化学校层面的统筹功能。
国家卓越工程师学院由高校或企业牵头建设,采用一校对多企或一企对多校的共建模式,通过创新理事会负责制的学院运行机制、建设配套的工程师技术中心、选优配强校企导师队伍、强化核心课程建设、实行工学交替培养模式、开展组团式国际交流合作、强化学生管理服务等,推进有组织科研和有组织人才培养深度融合,构建校企共同招生、共同培养、共同选题、共享成果和师资互通、课程打通、平台融通、政策畅通的“四共”“四通”机制,打造卓越工程师培养的“样板间”。要实现高校知识教育和企业实践培养的有机结合,关键在于将企业作为“出题人”积极参与到工程人才培养中。这就要求我们将培养环节前移,企业与高校共同设计培养目标、制定培养方案,并共同实施培养过程。同时,采用校企“双导师制”,实现产学研的深度融合。
3.体制创新
构建多主体共同参与、企业出题、高校解题、政府主推的工程教育生态圈。着眼于国家和地区的战略产业和未来产业的发展趋势,推进校企联合培养,采用工程师培养的校企协作联盟等形式,建立产教联合共同体,并在此基础上,构建包括生产实习、项目研究和技术攻关在内的协同育人示范基地,持续对“企业出题,校企解决,学生做题”的“项目制实习”模式进行创新。以产教共建共同体为基础,通过调研企业岗位需求,定制工程师培养标准,聘请企业教授开设企业课程,促进企业将培养环节前移,共同设计培养目标,制定培养方案,实施培养流程。让企业参与课程教学、教材编写、工程实践等全过程,形成全链条衔接、全过程协同、全方位融合的校企联合培养模式。
4.模式创新
坚持需求导向,突出培养研究生的工程实践能力。应面向国家和区域战略性产业和未来产业发展,瞄准世界科技与工程前沿,持续推进新工科建设。①需要各级政府完善产教融合制度体系,落实激励支持政策,协调保障各方利益,强化企业主体意识,推动校企自觉深度合作。②校企双方要坚持优势互补、互惠共赢的原则,建立长期稳定的合作关系,在组织机构、合作模式、经费保障、运行管理等诸多方面进行机制创新,推动产教一体化深入落地。③要建立多主体产教融合评价体系,由政府职能部门、行业企业、高等院校、第三方组织共同参与评价,以保障协同育人目标的达成度、人才培养与产业需求的匹配度。④以信息技术为核心,积极改革教学模式,例如通过利用计算机和数据资源,设计情景化、交互式的工程实践虚拟平台,使信息技术与工程教育进一步深度融合。
5.课程创新
课程开设要按照校企双方合作承担项目的要求来确定,从课程的前沿性、产业实际性、多学科融合性等方面共同讨论确定。按照要求,进入卓越工程师项目的研究生,一年级课程在对应高校进行,二年级开始进入企业研发和生产一线进行选题和工程实践。理论性课程教学由高校承担,内容要求涵盖当前科技发展的最新趋势和热点问题,实践性工程类课程源于现实科研问题和产业实际,主要由企业工程人员承担,让学生面向特定应用领域的研制开发乃至创业孵化。力求从根本上解决传统工程教育课程体系理论与实践脱节、创新与创业脱节的问题。
核心课程在人才培养过程中承担着培养专业能力和综合素质的任务,核心课程建设要有企业导师的深度参与,要着力做到四点:①交融性,即课程内容是多学科的专业知识、原理和方法等的相互交融,这是目前和将来各类工程专业共同具有的多学科交叉属性决定的;②综合化,即将解决某一类型的工程问题所需要的知识、方法和技术,构成一种综合性的学科,有助于提高学生的实际应用水平;③项目化,即以项目为中心,组织实施课程,有利于学生解决问题的能力,提高学生的综合素质;④挑战性,即通过提高课程的挑战性,激发学生的学习兴趣,敢于向困难挑战,提高学习效果,培养学生解决复杂工程问题的能力。
6.平台创新
根据联合培养卓越工程师的实际规模需求和实践培养环节要求,仅仅依托企业工程技术平台很难满足工程实践培养条件,所以要结合实际,在校内建设或者改造原有工程创新与训练中心,大力推进与校内省级以上重点实验室、工程中心和科创平台共建分中心,推进与合作企业等共建工程师技术分中心。推进工程师技术中心数字化管理与运行平台建设,在现有专业实践训练管理系统基础上新增模块,并纳入项目制、“订单式”联合培养和工程硕、博士生培养改革专项年度考核指标体系,为卓越工程师培养提供更为完善的工程实践环境和条件。
7.评价创新
要系统改革原有评价激励机制,加快建立以实际工程能力和创新贡献为主的评价标准。依托产教联盟,研究制定卓越工程师培养标准,改革和完善招生选拔、课程教材、毕业和学位授予标准。加紧完善符合工程硕、博士生培养特点的学位论文基本要求,学位论文选题须紧密结合企业工程实践问题,引导学生结合工程实践研究真问题、开展真科研、产出真成果;不断完善工程师能力评价标准,以适应快速发展的工程技术革新需求;结合工程和工程学科自身的变化,完善以能力为导向的工程师评价标准,确保评价体系能够准确测评工程人才的能力和水平。此外,健全工程师能力评价配套体系,加强对评价人员的培训,确保评价标准化和连贯性。建立强调实际工程能力的新标准来遴选和评价高校工程硕、博士生导师,改变简单用分数、论文发表评价学生学业的做法,重点考查学生解决工程实践问题的能力。
8.标准创新
逐步建立卓越工程师培养体系,形成质量认证的完善标准,是引导工程教育高质量发展的重要基础。①总体标准。应该由教育部和相关部委组织制定总体标准,在国家层针对各个工程专业类/一级学科人才培养质量所对应的各类卓越工程师培养质量提出总体要求。②行业标准。由相关行业组织或部门制定关键领域人才培养质量的基本要求或行业工程师任职资格。③学校标准。对应的学科专业点学校标准、课程标准,由各高校、企业自行制定。各层次标准的制定要遵循服务国家战略、追求质量卓越、面向未来发展、发挥宏观指导等原则。
国家卓越工程师学院建设,是“探索形成中国特色、世界水平的工程师培养体系,努力建设一支爱党报国、敬业奉献、具有突出技术创新能力、善于解决复杂工程问题的工程师队伍”的重要抓手,是贯彻落实党的二十大关于教育、科技、人才三位一体统筹安排的有力举措,对高等教育改革发展具有重大战略指导意义。要求承担重任的国家卓越工程师学院不断强化问题意识,聚焦工程教育改革重点和难点,明确国家卓越工程师学院建设定位和方向,积极探索新的培养体制和培养模式;同时要跳出教育看教育,打破惯例,创新体系,坚持一改到底,切实通过落实举措、推动发展,形成产教融合、科教融汇长效机制,建立卓越工程师培养的可鉴模式,为更多高校企业协作开展工程教育、分层次培养大批工程人才提供有益经验。

作者简介:王进富 beat365英国官方网站校长、教授
崔译方 西安工程大学硕士研究生
摘自《学位与研究生教育》2024年第5期