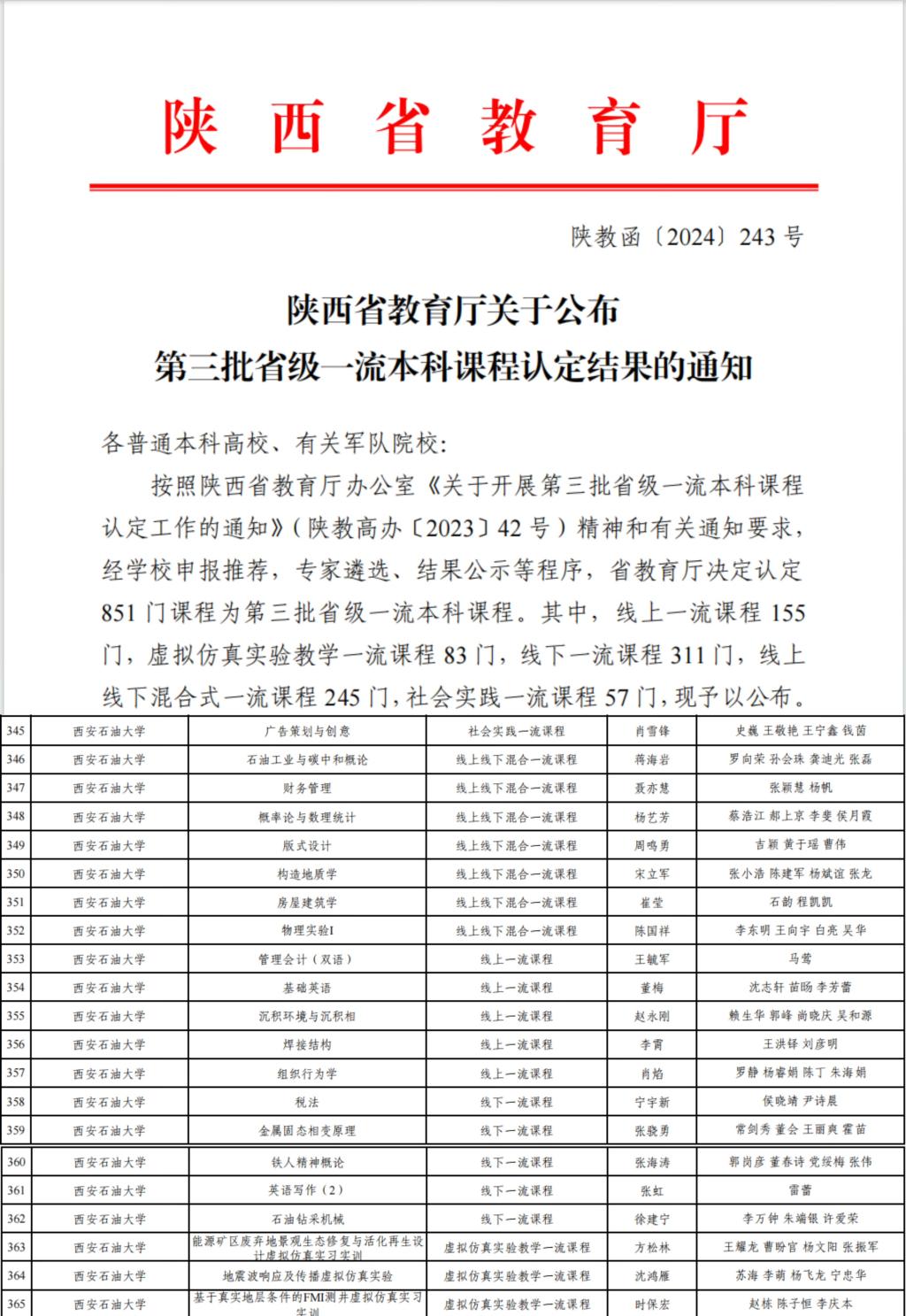
近日,陕西省教育厅办公室发布了《关于公布第三批省级一流本科课程认定结果的通知》》(陕教函〔2024〕243号),beat36521门课程入选,入选课程数创新高。其中,线上一流课程5门,线上线下混合式一流课程7门,线下一流课程5门,虚拟仿真实验教学一流课程3门,社会实践一流课程1门;另有12门课程推荐参加第三批国家级一流课程申报评选。截止目前,beat365共有国家级一流本科课程3门,省级一流本科课程51门。

近年来,学校积极响应教育部一流本科课程“双万计划”相关精神及要求,积极开展多轮次的申报材料打磨与论证,为申报课程与教师做好服务支持工作,将本科课程建设作为提升本科人才培养质量的核心要素,加大经费及政策保障力度,统筹规划一流课程建设工作,广泛开展教师课堂教学竞赛、教师创新能力提升及一流课程建设系列培训,聚焦课程团队建设、课程内容与资源、课程教学设计、学习支持与学习效果等方面,推动教师全员全过程参与课程建设与改革,形成了国家级-省级-校级的“三级五类”一流课程建设体系,打造一批特色专业优质课程资源。此外,学校高度重视特色线上课程、创新创业教育课程、创新创业在线开放课程、通识教育选修课程等类型的建设与发展,构建面向石油石化行业和区域经济发展需求的多样化人才培养体系。
今后,学校将切实发挥一流课程的示范引领作用,进一步加大课程建设支持力度,持续开展校级优质课程建设,全面带动各类课程高质量发展,为全面提升学科专业建设水平和人才培养质量打下坚实基础,努力培养德智体美劳全面发展,为人诚实、基础扎实、作风朴实、工作踏实,具有开拓创新意识和国际视野的高素质复合性创新型高级专门人才。