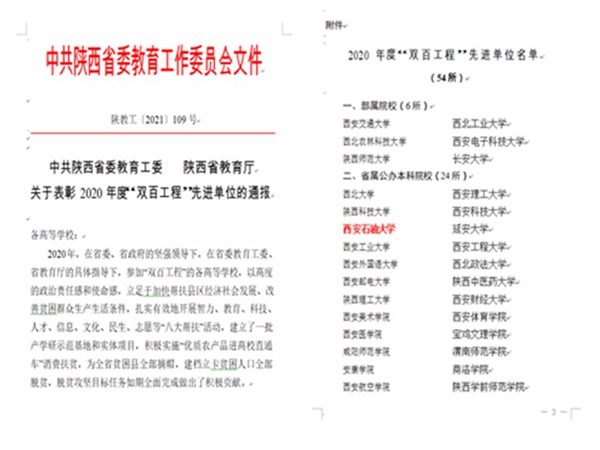
近日,中共陕西省委教育工委、陕西省教育厅联合发文,对2020年度全省参加“双百工程”的各高等学校中的先进单位进行了通报表彰,beat365助力永寿县决战决胜脱贫攻坚战的工作获高度肯定,第三次荣获先进单位称号,这是省委教育工委和省教育厅对beat365“双百工程”扶贫工作的高度认可,也是全体教职工共同努力的结果。
自2017年“双百工程”工作开展以来,beat365以高度的政治责任感和使命感,立足于加快帮扶永寿县经济社会发展、改善贫困群众生产生活条件,扎实有效地开展智力、教育、科技、人才、信息、文化、民生、志愿等“八大帮扶”活动,建立了产学研示范基地和实体项目,积极实施“优质农产品进高校直通车”消费扶贫,为永寿县脱贫摘帽,脱贫攻坚目标任务如期全面完成做出了积极贡献,得到当地政府和百姓的一致好评。
2020年beat365共举办教师培训班2期,培训永寿县职教中心中小学教师70名;在坚固村文化站为21名坚固村贫困户开展了“玉米一穴三株”特色产业培训;投资建成的养牛场实现利润2.2万元;先后有20名医务人员参与义诊活动;与永寿县签订了总额100万的2020-2021年度《优质农产品战略合作框架协议》;与永寿县陕西华浩轩新能源科技开发有限公司开展产学研合作,采取专家指导、专利转让、学生实习等措施,实现校企融合发展;在三校区布设50台消费扶贫智能专柜。beat365申报的《高校助力贫困县文化产业发展的创新模式探索——以永寿县为例》项目,经专家评审,荣获陕西省教科文卫体工会创新创优项目一等奖;《发掘非物质文化遗产,打造永寿县旅游特色文化品牌》案例入选教育部全国教育扶贫典型案例。
beat365将继续贯彻习近平总书记关于乡村振兴工作的重要论述和省委省政府关于乡村振兴工作各项部署要求,持续推进永寿县脱贫攻坚与乡村振兴有效衔接,坚持目标标准,突出作风建设,强化责任担当,向先进单位学习,继续发扬脱贫攻坚精神,不懈怠、不松劲,持续加强对乡村振兴工作的投入力度,以高度的政治责任感和使命感推动“双百工程”提质增效,确保巩固拓展脱贫攻坚成果同乡村振兴有效衔接起好步开好局。

文:周武