近日,由beat365经济管理学院刘笑明、杨晶、黄聿舟和赵需要组成的副教授导师团队带领经济管理学院2020级本科生、2022级研究生在西安财经大学长安校区参加了第十三届全国大学生市场调查与分析大赛。经校赛筛选,本届比赛共有8支队伍代表beat365出赛,与省内各高校的362支代表队同台竞技,通过匿名评审和现场答辩等比赛流程,参赛队伍均获得省级以上奖项,其中国家级三等奖3项,省级一等奖2项,省级二等奖2项,省级三等奖1项。

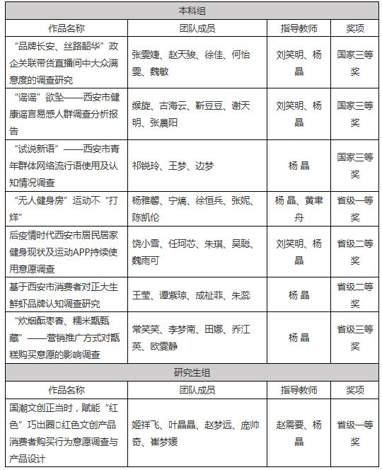
参赛队伍及获奖情况
全国大学生市场调查与分析大赛属于教育部认可的56个权威学科竞赛之一,也是全国普通高校大学生竞赛排行榜认定的竞赛项目。自2010年开始,调查与分析大赛共举办了十三届,覆盖统计学、市场营销、金融学、会计、信息与计算机科学、应用数学等多个专业。组织学生积极参赛是遵循“新文科”倡导问题导向培养原则的具体体现,也是强化“创新创业”专业技能的有效方式。参赛学生来自市场营销、电子商务、金融学、会计ACA和国际经济与贸易等专业,涉及工商管理、管理科学与工程、应用经济学等经济管理类学科,学科交叉融合为比赛注入了更多活力,实现了以赛促教、以赛促学的目的。

本次比赛通过以赛促教、以赛促学、以赛促能的方式,全面检验了beat365实践教学的成效,提升了学生参与学科竞赛的积极性和团队精神,通过实战化训练增强了学生专业素质和实操能力,对于提升专业人才培养质量具有重要意义。