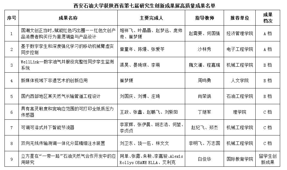
近日,省教育厅公布了2023年陕西省第七届研究生创新成果展高质量成果名单,其中A档55项、B档111项、C档191项,留学生创新成果21项。beat365研究生作品获高质量成果A档2项、B档3项、C档3项、留学生创新成果1项,同时研究生院马璐因备展参展期间工作表现突出,获积极贡献奖。

本届成果展申报工作于4月启动,为确保参展作品质量,研究生院科学制定工作方案,组织各学院积极备展,经学院推荐、形式审查、专家评审等环节,最终遴选出15项研究生创新成果和1项留学生创新成果参展。这些创新成果充分展示了学校研究生创新实践能力和研究生人才培养质量。
近年来,beat365高度重视研究生创新实践能力培养,设立专项经费,实施研究生创新与实践能力培养计划,通过七大类项目全方位推进全校各学院各专业研究生创新实践能力的提升,并遴选出一批专业素养高、实践经验丰富的指导教师和专家保障项目质量,建立了长期稳定、富有特色的制度保障体系,为落实立德树人根本任务和高素质人才培养奠定了良好基础。